本文共3291个字,通过南京廖华老师整理编辑发布时间时间:2022-12-28 11:36:51, 本文当下疫情必备6种药(新冠肺炎疫情必备药品清单)网址:http://china-audit.com/bk/116.html,如有问题请联系
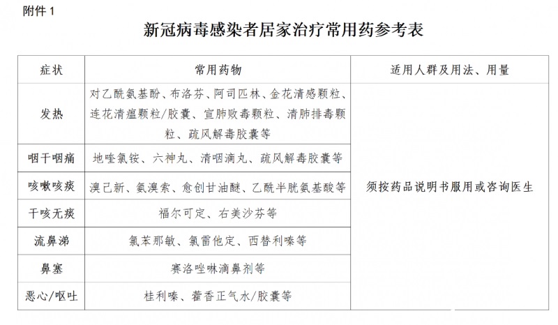
临床上并没有抗新型冠状病毒肺炎六种中成药的说法,目前临床上常见的抗新型冠状病毒肺炎的中成药有连花清瘟颗粒、藿香正气口服液、疏风解毒胶囊、痰热清注射液等。根据不同的症状,当下疫情家中必备的6种药可以是:对乙酰氨基酚、清咽滴丸、溴已新、福尔可定、氯苯那敏、塞洛唑啉滴鼻剂等。另外,大家还可以根据对应的症状来备药。根据国务院最新发布的《新冠病毒感染者居家治疗常用药参考表》来看,疫情常备药品清单及具体介绍如下。、当下疫情必备6种药是针对发热、咽干咽痛、咳嗽咳痰、干咳无痰、流鼻涕、鼻塞、恶心/呕吐等症状的药物。不用过度囤药,只需备好常用药即可。以下为新冠病毒感染者居家治疗常用药参考药,须按药品说明书服用或咨询医生。

2、当下疫情必备6种药一,针对发热症状:对乙酰氨基酚、布洛芬、阿司匹林、金花清感颗粒、连花清瘟颗粒/胶囊、宣肺败毒颗粒、清肺排毒颗粒、疏风解毒胶囊等。
3、当下疫情必备6种药二,针对咽干咽痛症状:地喹氯铵、六神丸、清咽滴丸、疏风解毒胶囊等。
4、当下疫情必备6种药三,针对咳嗽咳痰症状:溴已新、氯溴索、愈创甘油醚、乙酰半胱氨基酸等。
5、当下疫情必备6种药四,针对干咳无痰症状:福尔可定、右美沙芬等。
6、当下疫情必备6种药五,针对流鼻涕或鼻塞症状:氯苯那敏、氯雷他定、西替利嗪等或者赛洛唑啉滴鼻剂等。

7、当下疫情必备6种药六,针对恶心/呕吐症状:桂利嗪、藿香正气水/胶囊等。
1、发热:退热药不可叠加以及超量服用。体温在37.5~38.5℃之间时,可先选择物理降温,若后续体温升高至38.5℃以上可适当使用退热药。
但对于部分有基础疾病的老年人或是症状严重但体温未达38.5℃的发热患者,在出现精神萎靡/其他系统症状的情况下,也可适当谨慎用退热药。
2、咳嗽、咳痰:当出现严重咳嗽、痰多并影响到正常的休息起居时,可适当选择适合的止咳化痰药物对症服用。
注意,药物起效也是需要一定作用的,千万别“操之过急”从而“边咳边用、随咳随用”。
3、中成药和西药不建议一起吃:如服用了连花清瘟、金花清瘟、宣肺败毒颗粒等有退热功效的中成药,就不再联合服用布洛芬或是乙酰氨基酚。
4、注意成分:特别在使用复方制剂药品时,要注意其成分的组成,避免重复用药、多次用药。
大家在用药时要参考药物说明“用法用量”,或是咨询医师。另外,在没有相关新冠感染症状的情况下,是不需提前预防性服用药物的。
廖华老师发布的当下疫情必备6种药(新冠肺炎疫情必备药品清单)一共有3291个字词更新完成,如有问题请联系联系廖华老师,免费帮大家更新作文范文等希望能够对大家有用。
上一篇:疫情期间戴n95还是kn95口罩(n95和kn95哪个效果好) 下一篇:马云预言疫情后十年黄金行业